Amazon’s marketplace is a vast and competitive ocean of products. For sellers looking to not just stay afloat but to navigate directly to their customers, Amazon PPC is the essential compass. While many have heard the term, few truly understand the strategic depth required to turn clicks into profitable sales. The Helium10 article provides a basic FAQ, but to truly conquer the Amazon advertising landscape, a much deeper dive is required.
This guide moves beyond simple definitions to provide a comprehensive, actionable blueprint for mastering Amazon Pay-Per-Click (PPC) advertising. We will deconstruct the entire system, from core concepts and campaign types to advanced budgeting and optimization strategies, ensuring you know not only compete but to win.

What Exactly is Amazon PPC?
At its core, Amazon PPC is an internal advertising platform that allows sellers to create ads for their products that appear prominently in Amazon’s search results and on product detail pages. The “PPC” stands for Pay-Per-Click, which means you, the advertiser, only pay a fee when a shopper actually clicks on your ad.
Think of it like paying for premium shelf space in a massive digital supermarket. Instead of hoping customers stumble upon your product in a crowded aisle, you can pay to have it placed right at the checkout counter or at the front of the store, where it’s impossible to miss. Every click represents a potential customer you’ve successfully guided to your product page, giving you a direct opportunity to make a sale.
The Critical Role of PPC in an Amazon Business Strategy
In the early days of Amazon, simply having a good product was often enough. Today, with millions of sellers, relying on organic traffic alone is a slow and uncertain path. Amazon PPC is no longer just an option; it is a fundamental component of a successful launch and scaling strategy. It directly impacts two of the most important metrics for an Amazon seller: visibility and sales velocity.
By driving immediate traffic to your listings, PPC campaigns generate sales. These sales, in turn, signal to Amazon’s A9 algorithm that your product is relevant and desirable, which leads to a higher organic ranking. This creates a powerful flywheel effect: ads generate sales, sales improve organic rank, and improved organic rank leads to more free, organic sales. Recent industry data underscores this, showing that Amazon’s global advertising revenue soared to $56.2 billion in 2024, highlighting its massive adoption and effectiveness [1].
The 3 Core Types of Amazon PPC Ad Campaigns
Amazon’s advertising platform is built around three primary campaign types, each serving a distinct strategic purpose. Understanding the difference is crucial for allocating your budget effectively.

| Campaign Type | Primary Goal | Placement | Targeting Method |
| Sponsored Products | Drive direct sales | Search results, product pages | Keyword & Product (ASIN) |
| Sponsored Brands | Increase brand awareness | Top of search results (headline) | Keyword & Product (ASIN) |
| Sponsored Display | Retargeting & audience reach | On & off Amazon | Audience & Product (ASIN) |
1. Sponsored Products
This is the most common ad type and the bread-and-butter for most Amazon advertisers.
These ads look very similar to organic search results and appear within the search results page and on the product detail pages of similar items.
They are powerful because they target customers with high purchase intent at the exact moment they are searching for a product like yours.
They are a must-use for driving sales and improving product visibility.
2. Sponsored Brands
Formerly known as Headline Search Ads, Sponsored Brands are about building your brand’s presence. These ads appear at the very top of the search results page and feature your brand logo, a custom headline, and a collection of up to three of your products.
When a customer clicks on your logo, they are taken to your Amazon Storefront.
This is an excellent way to drive traffic to your entire product line and is a key tactic for effective brand building.
3. Sponsored Display
Sponsored Display ads take your advertising efforts a step further by allowing you to retarget customers who have previously viewed your product pages, both on and off Amazon.
These ads can appear on competitor product pages, other Amazon pages, and even on third-party websites and apps.
This is a powerful tool for staying top-of-mind with shoppers who have already shown interest in your products, encouraging them to come back and complete the purchase.
Decoding Amazon PPC Costs: CPC, ACoS, and Budgeting
One of the most common questions from sellers is, “How much does Amazon PPC cost?” The answer is dynamic and depends on several factors, but we can break it down into understandable components.

Cost-Per-Click (CPC):
This is the amount you pay for a single click. The average CPC on Amazon in 2025 is approximately $1.04, but this can vary dramatically from as low as $0.15 to over $6.00 depending on the competitiveness of your product category [2].
Electronics and supplements, for example, tend to have much higher CPCs than niche hobbyist categories.
Advertising Cost of Sales (ACoS):
This is a key metric that measures the efficiency of your campaigns. It’s calculated as (Total Ad Spend / Total Ad Sales) * 100. A lower ACoS means you are spending less on advertising to generate each sale.
While a “good” ACoS varies by product margin and strategy, many sellers aim for an ACoS between 15% and 30%.
Budgeting: A common rule of thumb is to allocate around 10-15% of your total revenue to your PPC budget. For a new product launch, you may need to invest more heavily (20-30% or more) to gain initial traction and data. The key is to start with a budget you are comfortable with and then scale up as you gather performance data and optimize your campaigns.
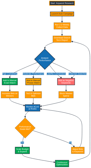
Step-by-Step Guide to Creating Your First Amazon PPC Campaign
Creating a campaign is straightforward, but creating a profitable campaign requires careful setup. Here is a simplified walkthrough:
- Log in to Seller Central: Navigate to the ‘Advertising’ tab and click on ‘Campaign Manager’.
2. Choose Your Campaign Type: Start with a Sponsored Products campaign, as it’s the most direct way to drive sales.
3. Set Your Campaign Name and Budget: Give your campaign a clear, descriptive name (e.g., “ProductX – Auto Campaign”). Set a daily budget you are comfortable with (e.g., $20/day) and a start date.
4. Choose Your Targeting Strategy: For your first campaign, select Automatic Targeting. This allows Amazon to automatically show your ad to relevant customer searches, providing you with valuable initial keyword data.
5. Create an Ad Group: Name your ad group and add the product you want to advertise.
6. Launch Your Campaign: Review all your settings and click “Launch Campaign.”
It is critical to let your new campaign run for at least 2-3 weeks to gather enough performance data before making any significant optimization decisions.
Mastering Keyword Research for Amazon PPC
Keywords are the foundation of a successful PPC strategy. After running an automatic campaign, you will have a search term report full of customer search queries. This is a goldmine for keyword research. Your goal is to move winning keywords into a manual campaign where you have more control.

Keyword Match Types
Broad Match: Your ad may show for a wide variety of related searches, including synonyms and variations. This is great for discovery, but can lead to irrelevant clicks.
Phrase Match: Your ad will show for searches that include the exact phrase, but may have words before or after it. This offers a balance between reach and relevance.
Exact Match: Your ad will only show for the exact keyword phrase. This provides the most control and typically the highest conversion rates.
For more advanced strategies on keyword selection and optimization, exploring a dedicated Amazon seller blog can provide deeper insights.
Advanced PPC Optimization Strategies for Maximum ROI
Once your campaigns are running, the real work begins. Continuous optimization is key to profitability.
Negative Keywords: Regularly review your search term report for irrelevant queries that are wasting your ad spend. Add these as negative keywords to prevent your ad from showing for them in the future.
Bid Management: Increase bids on high-performing keywords that are generating sales at a low ACoS. Decrease bids on keywords that are getting clicks but no sales.
Utilize All Ad Types: As you grow, expand into Sponsored Brands and Sponsored Display to build brand awareness and retarget interested shoppers. This multi-pronged approach creates a comprehensive advertising funnel.
Common Mistakes to Avoid
Setting and Forgetting: PPC campaigns are not a “set it and forget it” tool. They require constant monitoring and adjustment.
Ignoring the Data: Don’t make decisions based on emotion. Use the data in your advertising reports to guide your optimization strategy.
Poor Listing Quality: The best PPC campaign in the world won’t fix a bad product listing. Ensure your listing has high-quality images, a compelling title, and informative bullet points before you spend a dollar on ads.
Frequently Asked Questions (FAQ)
Is Amazon PPC necessary?
While not technically mandatory, it is highly recommended for new product launches and for staying competitive in crowded markets.
Can I run PPC on an Individual Seller Account?
No, you must have a Professional Seller account to use Amazon PPC.
How long does it take to see results?
You can start seeing clicks and sales within hours of launching a campaign, but it takes several weeks to gather enough data for meaningful optimization.
What is the difference between Sponsored Products and Sponsored Brands?
Sponsored Products promote individual items in search results, while Sponsored Brands showcase your brand logo and multiple products at the top of search results.
How do I know if my Amazon PPC campaign is profitable?
Monitor your ACoS (Advertising Cost of Sales). If your ACoS is lower than your profit margin percentage, your campaigns are profitable.
Conclusion: Your Path to PPC Mastery
Amazon PPC is a powerful, multifaceted tool that can be the engine of growth for your Amazon business.
By moving beyond the basic questions and embracing a data-driven, strategic approach, you can leave behind the thin, FAQ-level understanding and build a truly dominant advertising presence.
The journey from novice to expert requires continuous learning and adaptation, but the rewards—increased visibility, higher sales velocity, and a stronger brand—are well worth the effort.
For those looking to further expand their knowledge, the official Amazon Ads documentation is an invaluable resource.
References
[1] Ad Badger. (2025). Amazon Advertising Stats (2025 Update). Retrieved from https://www.adbadger.com/blog/amazon-advertising-stats/
[2] WebFX. (2025). 50+ PPC Stats Every Marketer Should Know For 2025. Retrieved from https://www.webfx.com/ppc/statistics/
